编辑
2024-07-12
TechNotes
00

前言

在现代容器化应用管理中,Docker Swarm 和 Kubernetes 是两个主要的容器编排平台。虽然它们都旨在帮助用户自动化容器的部署、扩展和管理,但它们在设计、功能和复杂性方面有显著差异。本文将详细比较 Docker Swarm 和 Kubernetes,并通过举例和表格形式来帮助理解它们的不同之处。

1. 架构设计

  • Docker Swarm

    • 架构:Docker Swarm 是 Docker 的原生集群管理工具,直接集成于 Docker 引擎中。它提供了一个相对简单的集群管理解决方案。
    • 组件
      • Manager 节点:负责集群管理和服务调度,支持服务的创建、更新和删除。
      • Worker 节点:运行容器,并接收来自 Manager 节点的任务。
  • Kubernetes

    • 架构:Kubernetes 是一个功能全面的容器编排平台,具有复杂的架构和丰富的功能。
    • 组件
      • Master 节点:包括 API Server、Scheduler、Controller Manager 和 etcd,负责集群的控制和管理。
      • Node 节点:包括 Kubelet、Kube Proxy 和容器运行时,负责实际的容器运行和网络管理。
组件Docker SwarmKubernetes
控制面Manager 节点Master 节点
数据存储不持久化,依赖 Docker Engineetcd(持久化数据存储)
负载均衡内置负载均衡外部负载均衡器(如 Ingress)
调度内置简单调度高级调度策略和自动扩展
编辑
2024-07-10
TechNotes
00

图片

Kubernetes-Cheat-Sheet conv 1.png

编辑
2024-07-03
TechNotes
00
  • 由于CentOS官方已全面停止维护CentOS Linux项目,公告指出 CentOS 7和8在2024年6月30日停止技术服务支持,详情见CentOS官方公告。
  • 导致CentOS系统源已全面失效,比如安装宝塔等等会出现网络不可达等报错,解决方案是更换系统源。输入以下命令:
bash
bash <(curl -sSL https://linuxmirrors.cn/main.sh)
编辑
2024-07-01
TechNotes
00

认识kubernetes

K8s概述

Kubernetes 是一个可移植、可扩展的开源平台,用于管理容器化的工作负载和服务,可促进声明式配置和自动化。 Kubernetes 拥有一个庞大且快速增长的生态,其服务、支持和工具的使用范围相当广泛。

Kubernetes 的目标是让部署容器化的应用简单并且高效(powerful),Kubernetes 提供了应用部署,规划,更新,维护的一种机制。

Kubernetes 这个名字源于希腊语,意为“舵手”或“飞行员”。K8s 这个缩写是因为 K 和 s 之间有 8 个字符的关系。 Google 在 2014 年开源了 Kubernetes 项目。 Kubernetes 建立在 Google 大规模运行生产工作负载十几年经验的基础上, 结合了社区中最优秀的想法和实践。

  • K8S从1.11版本开始将Containerd作为默认的容器

image.png

编辑
2024-06-28
DeployDiary
00

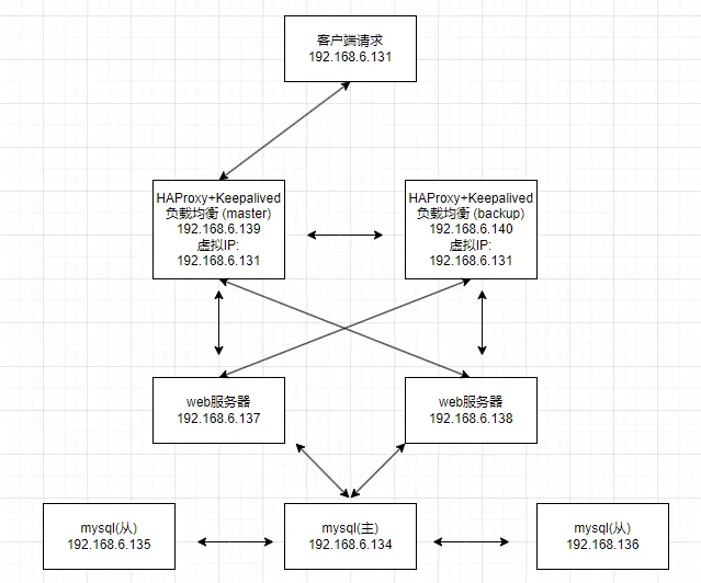
项目描述

Web 前端采用 Nginx/HAProxy+Keepalived 作负载均衡器;后端wordpress采用 MySQL数据库一主多从或读写分离架构实现。

项目架构图:

image.png